“拉长周期来看,资本市场最终会对区域性冲突‘脱敏’,并将战争带来的长期影响内化为宏观数据的一部分。”
文 /巴九灵(微信公众号:吴晓波频道)
4月12日的伊斯兰堡,美伊各回各家,随后,“谈崩了”的消息席卷全球并持续发酵中。
好消息是,市场有24个小时消化这一冲击;坏消息是,没有人知道,这24小时究竟够不够用。

伊朗与美国未能达成协议的消息登上报纸
90%以上的地缘冲突,会在两周内淡出市场视野,但剩下的10%,足以改变世界。
自美伊战争爆发以来,市场被“一通操作猛如虎,涨跌全靠特朗普”折磨了整整6周。
刚过去的3月,从A股到港股、美股,主要指数普遍回调超过4%。个股则更为惨烈,A股市场超过85%的个股出现下跌,跌幅中位数达11.5%,相当于平均每个股民吃了一个跌停板。
不过,最近市场开始逐步显露出对战争的“脱敏”迹象。
基于这一变化,我们综合11位理财专家和经济学者的观点,制作完成《2026年4月财富增长报告》,试图在动荡的战局中,寻找投资线索,为接下来一月的资产配置提供参考。
这份18000字左右的报告,主要围绕三大核心问题展开:
◎ 4月是不是一个“捡便宜”的好时机?
◎ 美伊战争何时结束?对市场影响有多大?
◎ “战时经济”下,投资者该如何配置资产?
一
4月是不是一个“捡便宜”的好时机?
在投资日历上,每年四月,都是一个典型的“决断时刻”。
与2—3月市场处于数据真空期不同,进入4月后,一季度宏观数据逐渐明朗,上市公司年报与一季报集中披露,市场也由“预期驱动”转向“现实定价”。
换句话说,4月的市场,更相信“所见即所得”。
更重要的是,尽管经历大跌,但当前市场并不缺乏弹药。
据东吴证券测算,4月初,两市成交额仍保持在 1.6万亿以上,高于去年大部分时期;
同期融资余额为2.58万亿,较3月初高点仅小幅回落,显示杠杆资金并未大规模撤离;
而代表长期市场资金的股票型ETF总份额保持在2.10万亿份,较3月初高点仅下滑119亿份,整体稳定;
此外,3月A股新增开户数约460万户,仍处于历史高位,居民入市热情不减。
这意味着,即使在地缘冲突冲击下,市场潜在买盘依然充足,一旦出现市场反转,这些资金很可能迅速转化为新的增量入场。
那么资金会优先流向哪里?
多数机构认为,当市场走势趋于缓和时,那些同时具备“估值修复空间、超跌反弹潜力以及业绩支撑”的公司,将更容易吸引资金回流。
原因在于,一些优质资产往往在泥沙俱下中,跌出了一个“好价格”。
在报告中,我们也邀请9位专家们在对恒生指数、沪深300,日韩股市、美股、美元指数、黄金、一线城市房产、原油八大资产进行涨跌预测,同时,对科创50ETF、业绩反转或估值修复概念股、恒生科技ETF、消费ETF、黄金、美债、HALO概念股、货币基金八个投资标的进行配置建议。
其中,最被看好的市场,是恒生指数,共7人看涨,无人看跌,最受青睐的投资标的是科创50ETF和业绩反转或估值修复概念股,其次是恒生科技ETF和黄金。
专家们认为,港股对流动性收紧和战争影响已定价充分,因此在极致超跌后,港股有望迎来“估值修正”,成为4月反弹弹性最大的市场之一。
与此同时,4位看涨沪深300指数的专家也基于类似的理由,他们指出,在3月国内基本面数据强劲的背景下,市场已出现明显的超跌迹象。
二
美伊战争何时结束?
尽管专家们给出了各自的判断,但大多数仍强调,战争的反复性与长期影响,仍将持续扰动市场,他们普遍建议投资者保持克制——“布局越晚,确定性越强”。
那么,在专家看来,冲突何时收场?对市场影响又有多大?
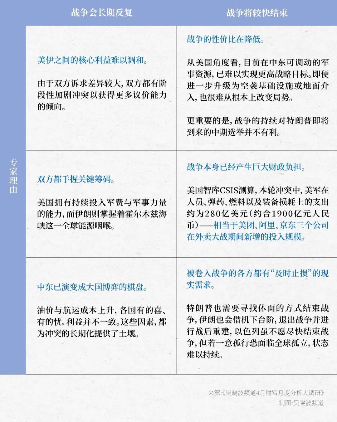
调研结果显示,11位专家分歧明显:有4位认为战争短期内难以结束,3位认为将较快收场,而4位表示难以判断。
认为冲突将长期反复的专家,主要基于双方对战争的“收益”不满,而认为战争将较快结束的理由,则更多从成本角度出发(见下表)。
不过,无论未来是“打打谈谈”还是“谈谈打打”,专家们的共识明确:
“资本市场最终会对区域性冲突‘脱敏’,并将战争带来的长期影响内化为宏观数据的一部分。”
对此,他们建议投资策略可以更加务实:与其猜测战争何时结束,不如接受它成为现实的一部分,纳入“战时经济”的框架重新定价。
在这一框架下,最重要的变化之一,就是油价中枢的抬升,并且短期内很难回落至战前水平。
对应到中国市场,一方面,油价上涨将推动“涨价行情”,另一方面,中国资产的配置地位可能因此进一步提升。
三
战时经济下,“涨价行情”来袭
早在3月,各大券商春季策略会上,就不约而同地提到两大核心主线:“AI叙事”和“PPI企稳回升”。
PPI(生产者物价指数),自2022年10月转负以来,到2026年2月,已连续41个月处于负增长区间。
而PPI修复,将直接利好上游企业盈利,并对整体市场形成支撑。历史经验显示,在PPI回升初期,通常不会出现系统性熊市。
据粤开证券分析,地缘冲突发生前,PPI回升的根本动力,源自供需关系的持续改善:一是全球人工智能快速发展带动算力和能源投资,二是财政发力拉动基建投资;三是“反内卷”政策推动市场竞争秩序持续优化。
基于此,多数机构认为,由PPI回升带来的“涨价概念”,有望成为今年最清晰的投资主线之一。
具体而言,上游涨价,会给中下游带来成本压力,因此在PPI回升的初期阶段,市场更倾向于配置那些具备价格传导能力的企业,即拥有品牌、渠道或产业链优势,能够将成本转嫁给终端的公司。
然而,2026年3月,在能源价格飙升驱动下,PPI同比上涨0.5%,“提前”由负转正。
据国联民生证券测算,若剔除油价因素,PPI改善幅度不算明显,三季度存在冲高回落的可能,但这一价格信号,依然有助于改变此前低通胀下企业行为和消费者信心。
与此同时,在“战时经济”框架下,许多机构判断,中国资产的整体配置价值正在上升。
原因在于,在“供给冲击”主导的全球环境中,资本倾向于往安全和效率的方向布局,因此,具备稳定能源供应、完整工业体系、高韧性供应链、成熟产业配套的中国,在这两方面优势显著。
这意味着,包括A股与港股在内的中国资产,有望在本轮全球资产再平衡中,占据更重要的位置。
大头有话说
最后,附上专家们详细版的4月配置理财建议,供参考。
伍治坚
■ 新加坡五福资本创始人
■ 管理十亿规模基金经理
市场的非理性,往往比预期更持久,与其猜测无法预知的拐点,不如提前做好资产配置和风险隔离。
落到市场层面,我看好科技股。虽然估值确实不低,但高估值本身并不意味着泡沫“必然破灭”。与2000年互联网泡沫不同,如今主导市场的科技巨头拥有强劲的自由现金流、真实的巨额利润以及深厚的行业壁垒,抗风险能力远非当年可比。实际上,科技公司当下维持高估值的前提,便是盈利增长或流动性支撑未发生逆转。
杨德龙
■ 前海开源基金首席经济学家
■ 基金经理
从时间和空间来看,这轮慢牛长牛行情仍处于上半场。
建议投资者保持信心和耐心,积极关注被错杀的优质股票或基金,以把握下一轮市场上攻机会,在市场调整的底部区域,不要轻易丢失优质筹码。
同时也要看到,结构性分化仍将持续,今年可继续采取“新哑铃策略”:“哑铃”的一端是代表科技创新的科技龙头股,如“十五五”规划中重点提到的机器人、芯片半导体、算力算法、商业航天、固态电池、可控核聚变等;另一头是重资产、低波动率的传统蓝筹股,如电网设备、有色金属、煤炭、油气等“HALO资产”。
张楠
■ 渐近投资研究院首席研究员
整体看多后市,未来一个月恰逢一季报披露期,建议围绕业绩主线,重点关注出口属性更强的先进制造业,即科技+周期两大方向进行布局。
择时方面,在美伊冲突影响完全钝化之前,市场仍可能出现大幅波动。因此布局时间越靠后,确定性越强。
贾泽亮
■ 逸士家族办公室 CEO
◎ 第一,核心策略是“适应”。 当前环境下,比预测更重要的是应对变化。不要因恐慌就大幅度砍仓,这样容易倒在黎明前。
◎ 第二,实操建议是保持仓位,把重心往防御板块转移。恒生科技已经跌透了,不少好公司处于超卖状态,可以分批进去“捡便宜”,但现阶段不建议重仓,因为科技股现在波动太剧烈,受情绪面影响太大。
◎ 第三,关注以下机会:盯着短端美债,现在的收益率非常有性价比;黄金则是地缘风险下雷打不动的对冲资产。
大波动其实是好公司的“试金石”,趁着市场乱,反而能挑出那些被错杀的优质公司做长期布局。
朱伟琪
■ 聆泽私募研究总监
■ “围棋投研”公众号主理人
战争总是打打谈谈,谈谈打打,不过,市场会从刚开始川普“画线”到后面慢慢脱敏,对投资者而言,要做投资,不做博弈。
在地缘还不够明朗的背景下,适当配置些像沪深300或中证A500等宽基指数是不错的选择,进可攻退可守,等形势明朗再适当增加行业ETF的比例,个股还是尽量保持低配。
此外,短期市场波动难以预测,但以下或可期待:
第一,2026年一季报对全年业绩有指引作用,因此有表现较好或超预期的板块,有望得到市场青睐。
第二,可关注涨价和出海两条逻辑,前者更多集中在上游有色和化工,后者更多集中在设备和机械类企业,不过考虑到有色和化工估值偏高,聚焦到机械板块的上涨概率会更高一些。
燕妮
■ 《燕妮聊基金》主播、基金研究员
目前美股、A股和黄金整体估值均处于相对高位。
对于个人投资者而言,目前建议以绝对收益为导向,优先配置债券与货币基金等低风险资产,同时适度搭配估值相对合理的消费板块ETF和黄金;股票部分,可关注红利类资产、大盘指数,回避前期上涨过多的主题、小微盘等风格。切忌跟风投资、主题投资,静待时机。
郭施亮
■ 鲸平台智库专家
■ 财经评论员
短期看好A股超跌反弹的机会,中期则看好消费与房地产产业链。
全球市场层面,目前美股科技股、港股科技股的估值已回落至过去两年的估值底部区间,其中美国大型科技公司平均估值跌破25倍,向20倍靠拢,港股大型科技公司的普遍估值低于20倍。
而这些科技公司的盈利增速依然强劲,并伴有大额回购支持,如果继续调整,估值再下一个台阶,反而会是中长期资金比较好的抄底机会。
刘晓博
■ 财经评论员
■ 公众号“刘晓博说财经”
面对不确定的地缘政治,建议近期投资者半仓操作,最多三分之二仓位。
板块方面,我个人比较看好半导体、商业航天领域国产替代,尤其是低市值、某个领域的单项冠军。当前美国正在酝酿新一轮力度空前的半导体管制法案,这将在短期对英伟达构成利好,中长期利好中国半导体国产替代,预估4月份市场会追捧半导体国产替代板块,为科创50ETF创造机会。
赵启欣
■ 盈添财富创始人
战争对后市有一定影响,但属于阶段性因素,而非决定性因素。战争主体部分预期很快结束,但是有长尾效应,对于海峡的影响以及全球供应链预计维持较长时间。投资者可动态把握两大机会:错杀资产的增配以及原油等受益资产阶段性的利润兑现。
徐朝华
■ 和恒咨询创始人
■ 上市公司市值管理专家
资本市场的魅力在于,即便是战争这样的极端环境下,也蕴含着超预期收益的布局机会。
建议相对高配科创50ETF和货币基金,坚定站在国家资本市场叙事逻辑主赛道。另外,4月份A股市场为年报季,建议空仓或择被错杀的绩优股少量建仓。
0
推荐


京公网安备 11010502034662号 