“近年来,31省市的GDP增速目标加权平均值,一般比全国高0.3—0.4个百分点,今年这一数值是5%。”
文 /巴九灵(微信公众号:吴晓波频道)
今日起,中国进入“两会时间”。
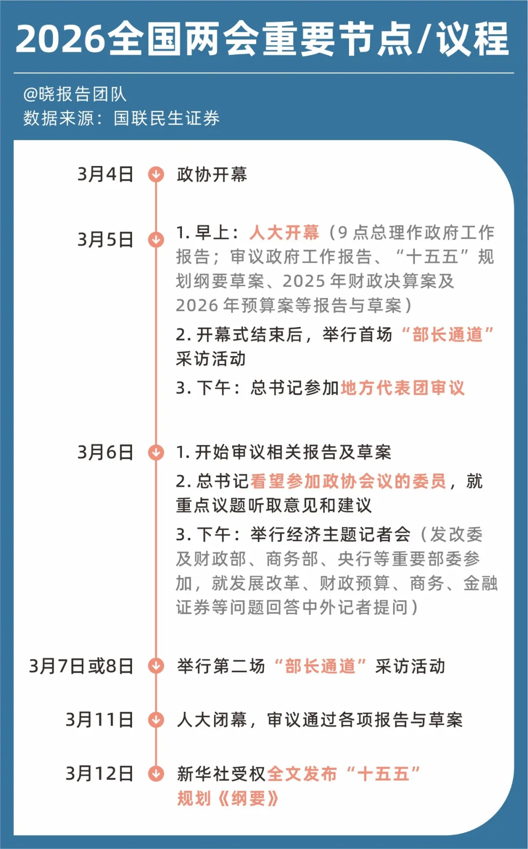
3月4日、5日,全国政协十四届四次会议、十四届全国人大四次会议于北京召开。
按照过去惯例,预计3月5日上午将发布政府工作报告,为当年的经济航船校准航向。
参考过去经验来看,两会中还有多个重要特色活动,包括经济、外交和民生相关的3场记者会,还有“代表通道”“部长通道”,就相关领域传递政策细节。
另一个重要关注点是最高领导人“下团组”。尤其是参与地方代表团审议时,其审议和讨论的内容往往紧扣国家发展的核心脉搏。比如2025年的审议主题是“经济大省要挑大梁”,2024年是“因地制宜发展新质生产力”。
与往年最大的不同在于,今年两会多了“十五五”规划《纲要》的审议。作为中国未来五年的发展蓝图,“十五五”规划的重要性不言而喻。
粤开证券首席经济学家、研究院院长罗志恒表示,“十五五”时期经济发展的程度直接影响到2035年“人均国内生产总值达到中等发达国家水平”的实现,这一时期也是国际政治经济格局深度变化期。
置身当下复杂的内外部环境,今年全国两会的热点是什么?作为“十五五”开局之年,将有何重要部署?
今天的文章,我们综合了中央经济工作会议、地方两会信息以及多家券商、机构的研报,总结梳理了一份两会前瞻,并归纳了其中六大主线,供各位参考。
一
经济增长目标设定更加务实
翻开各省政府工作报告,一个明显的趋势是:经济增长目标的设定更加审慎和务实。
在全国31个省市中,绝大多数将2026年的GDP目标增速设定在5%左右。与2025年相比,18个省市下调了经济目标,如广东、浙江、河南、湖北、福建、湖南、重庆等;12个省市目标维持不变,如江苏、山东、四川、上海、河北、北京等;上调目标的省份仅有江西一省。
过去,地方政府在制定目标时,或多或少存在“跳一跳、够得着”的倾向。如今,一种更加审慎、务实的态度正在成为共识。各省调低投资、社零的增长目标,从侧面印证了这一点。
有券商对此总结道:“这一调整意味着经济发展更重提高质效。”与此同时,山东、浙江、广东等省份均提出努力争取更好结果,体现出其经济大省挑大梁的“担当”。

此外,按照历史经验,地方经济目标的加权值,对全国经济目标的设定有一定参考作用。
近年来,31省市的GDP增速目标加权平均值,一般比全国高0.3—0.4个百分点,今年这一数值是5%。据此推算,2026年全国GDP增速目标可能下调至4.5%—5%,不少券商机构的预测也大多在此区间。
二
人工智能赛道相当拥挤
当增长的速度不再是唯一追求,新的引擎又在哪里?
“十五五”规划建议提出,加快高水平科技自立自强,引领发展新质生产力。中央经济工作会议在部署2026年重点任务时提出,坚持创新驱动,加紧培育壮大新动能。
新增的“加紧”二字,足以彰显国家抢抓新一轮科技革命机遇的紧迫感。在2026年地方政府工作报告中,31个省市几乎清一色地提到了人工智能,此外未来产业、绿色能源、算力、生物医药、数字经济等也是高频词汇。

总结各省市的部署战略来看,有以下几个关注点,两会期间或将有相关的指导方针。
◎ 第一,今年的新兴产业和未来产业部署更加强调落地见效。广东强调“加快新兴产业发展壮大和未来产业成形成势”;浙江要求“人工智能核心产业营收增长20%以上”;河南提出“推进人工智能全域全时全行业高水平应用”。
◎ 第二,科技创新赛道相当拥挤,但各地布局各有侧重。比如北京定位“全球数字经济标杆城市”;浙江对细分领域部署最细,包括语料库建设、可信数据空间创新发展、算电协同、算网协同等;广东则要求加快做强产业全链条,包括垂直领域大模型、场景专用小模型、具身智能训练场等。
有分析师指出,2026年是AI投资逻辑的分水岭,全球AI产业处于从算力基建向商业化应用演进的拐点,反映了各地部署人工智能等新兴、未来产业的节奏加快。
◎ 第三,战略资源产业的重要程度显著提升。广西提出“强力推进有色金属关键金属“十个一”工作”,江西提出2026年有色金属产业要达到1.18万亿元;贵州提出“打造优势矿产资源精深加工产业集群;云南提出“做强做优做大资源型产业”。
◎ 第四,经济大省卯足劲搞科技,重点在区域协同创新。中央经济工作会议将我国国际科技创新中心布局,从北京、上海、大湾区,拓围至京津冀、长三角、大湾区三大区域。
以京津冀地区为例,其2026年首要任务均与联动有关,涉及北京—雄安人才科创走廊、通勤圈一体发展、京津冀行政许可结果互认清单式管理等举措。

◎ 第五,从具体产业来看,6个提及较多的产业仍是主要聚焦点,分别为人工智能、低空经济、集成电路、生物医药、新能源和新材料。10个可能增量产业,分别为6G、原子级制造、量子科技、深地深海空天、电子信息、氢能及先进核能、细胞与基因、信创、脑机接口、具身智能和人形机器人,这些产业相较2025年被新提及或提及更多。
三
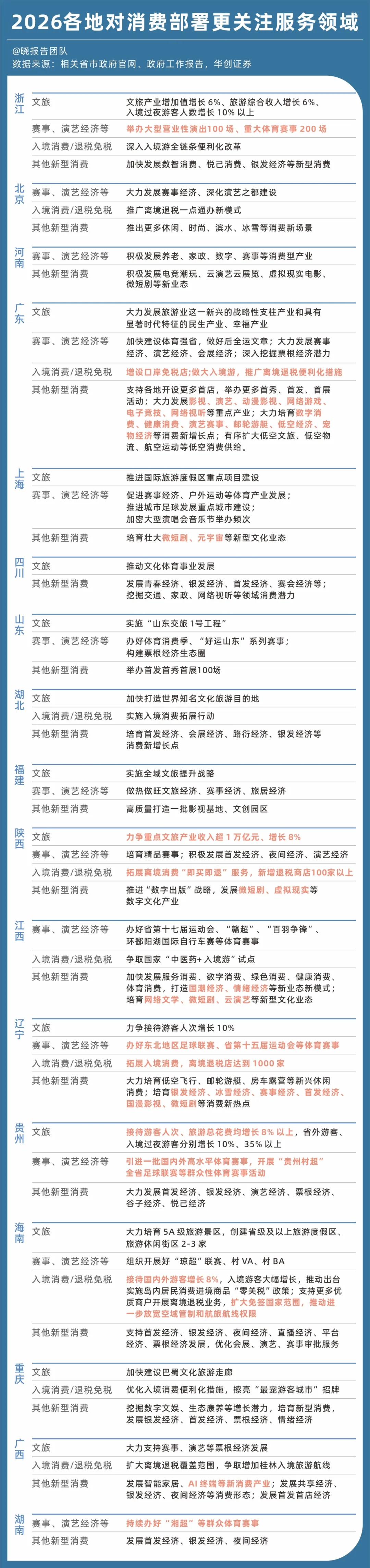
激发服务消费是重中之重
2025年底中央经济工作会议将“坚持扩大内需,建设强大国内市场”作为八大重点任务之首;地方两会中,16个省市同样将扩大内需作为年度首要任务。
梳理各地提振消费的思路,主要围绕三个方面展开:
◎ 一是提升消费能力。包括但不限于城乡居民增收计划、个人消费贷款财政贴息、带薪错峰休假、提高城乡居民基础养老金等举措。毕竟,真正可持续的消费,源于居民内在的意愿和能力。
◎ 二是激发服务消费成重中之重。除健康、养老、托育、家政、票根经济(如会展、赛事、演艺)是重点外,谷子经济、首发经济、宠物经济、银发经济、国漫影视、微短剧等亦是重要抓手。

◎ 三是优化实施“两新”政策。北京、天津、山东、河南等地均提出优化两新政策。某种程度上,“国补”刺激政策开始转变为一种长期的、结构性的引导工具,叠加居民增收计划、清理消费领域不合理限制等措施,形成组合拳。
值得注意的是,各地在消费促进中更加注重地方品牌标签,典型如“大戏看北京”、“海河之夜”津派相声、“山东工装”“青海家宴”等。场景创新上,如北京提到“鼓励平台创新发展家政等服务业务”、海南将拓展“海洋、航天、热带雨林旅游消费”。
此外,抓坪效、抓物流、AI+等细节性举措,也为提振消费的落地提供了参考。如辽宁提出“延长早市夜市营业时间”,吉林加快国家物流枢纽及骨干冷链物流基地建设,广东强调加深人工智能产业与消费产业的融合。
两会期间,我们可以关注将有哪些“政策福利”“民生红包”利好消费市场。
四
“投资于人”主线贯穿始终
无论是科技创新,还是消费提振,其最终的落脚点,都是“人”。
自去年写入政府工作报告,当下一条“投资于人”的主线,正日益清晰地贯穿于各项宏观政策中。
业内人士认为,如何促进投资“见物”更“见人”,将成为今年的施政要点,也将成为今年全国两会期间代表委员热议的焦点之一。
所谓“投资于人”,简单理解,就是将更多资源投入到提升人力资本上。这包括教育、医疗、社会保障等民生领域,也包括技能培训、就业服务等公共服务。
在各地报告中,广东、山东、浙江、北京、云南等省市,都明确了今年增加民生类项目投资,落到实处,“投资于人”主要体现在这三类细节上。
教育方面,广东、江苏等地对“一体推进教育科技人才发展”进行细致部署。中国商业经济学会副会长宋向清表示,在经济转型关键期,该方面部署是多省突破发展瓶颈的战略选择。
城市更新方面,陕西、河南等地提出城市更新三年行动计划;广东、北京等地在老旧小区改造、危旧简易楼排险等设置明确目标。据不完全统计,甘肃、宁夏、青海等少数省份公布的老旧小区改造目标合计超4200个。此外还有设置智能回收机、引入物业服务、更新改造老旧管线等一系列城市功能的完善。
人群方面,不少地方出台呵护薄弱群体与新就业形态劳动者的相关举措。比如北京提出“推进零工市场标准化建设”,以减少“马路蹲活”现象;吉林提到为10万名残疾人提供基本康复服务,同时大力建设养老服务站点。
五
营商环境优化转向制度性保障
有全国政协委员提到,中国经济的韧性与千千万万民营企业的创新活力息息相关。
可以说,一个好的营商环境,是市场活力的源泉,也是企业信心的基石。
过去,我们谈论营商环境,更多想到的是税收优惠、土地供应等“政策包”。而现在,焦点正在转向更深层次的制度性保障。
“十五五”规划建议和中央经济工作会议,都将“加强知识产权保护和运用”“强化企业科技创新主体地位”等放在了重要位置。
在今年各地的“新春第一会”上,营商环境也成为热议的高频词汇,体现了各地对对营造良好创新生态的重视。
结合目前的公开报道来看,不少代表委员们对这方面比较关注,也积极建言献策,比如民营企业参与国家创新平台建设、以企业为科研主体、深化知识产权综合司法保护等。
此外,产权保护、人工智能、科技向善、企业出海等内容,亦是今年的热词。
六
地产政策聚焦两大抓手
最后,来谈谈大家关心的房地产行业。
今年开年,《求是》杂志发表《改善和稳定房地产市场预期》文章,文中强调,要正确认识当下房地产止跌回稳过程中的波动。城市消化库存、市场出清需要时间,新旧模式转换、市场行为逻辑转变也需要时间。
在此背景下,政策工具箱也发生了相应的变化。各地围绕“稳定房地产市场”“因城施策控增量、去库存、优供给”展开部署,主要分为两大抓手。
◎ 一方面,盘活存量。在今年各地的政府工作报告中,广东、江苏、山东、河南等省份提到了收购存量商品房,与2025年报告相比有较大的不同。四川、山东、江苏等省,则表示“落实住房‘以旧换新’政策”。
◎ 另一方面,系统推进“好房子”建设。多省强调提升房屋品质和物业服务质量,广东省提出“推进好房子、好小区、好社区、好城区建设”。北京、上海、广东等地表示“促进住房租赁市场健康发展”。
这意味着,房地产的民生属性和作为稳定器的作用,将更加凸显。对于行业和购房者而言,都需要适应这个“新常态”。
结语
“十五五”开局之年的全国两会,承载着为未来五年发展定调的重任。
未来几年,两会将释放哪些重磅信号,最终的《政府工作报告》和“十五五”规划《纲要》将如何描绘中国发展的具体路径?让我们保持密切关注,共同期待这份即将出炉的时代答卷。
参考资料:
1.《2026地方两会:竞逐“高质量”》,东方证券
2.《地方两会系列:重点工作如何部署?》,东方财富证券
3.《地方两会观察:内需和科技的新图景》,开源证券
4.《地方两会收官:GDP目标之外的信号》,国联民生证券
5.《两会前瞻|科技创新三大关键词》,21世纪经济网
0
推荐


京公网安备 11010502034662号 